• หน้าแรก
  • เกี่ยวกับคณะ
    • ประวัติความเป็นมา
    • ปรัชญา ปณิธาน วิสัยทัศน์ พันธกิจ   อัตลักษณ์ เอกลักษณ์ เป้าประสงค์
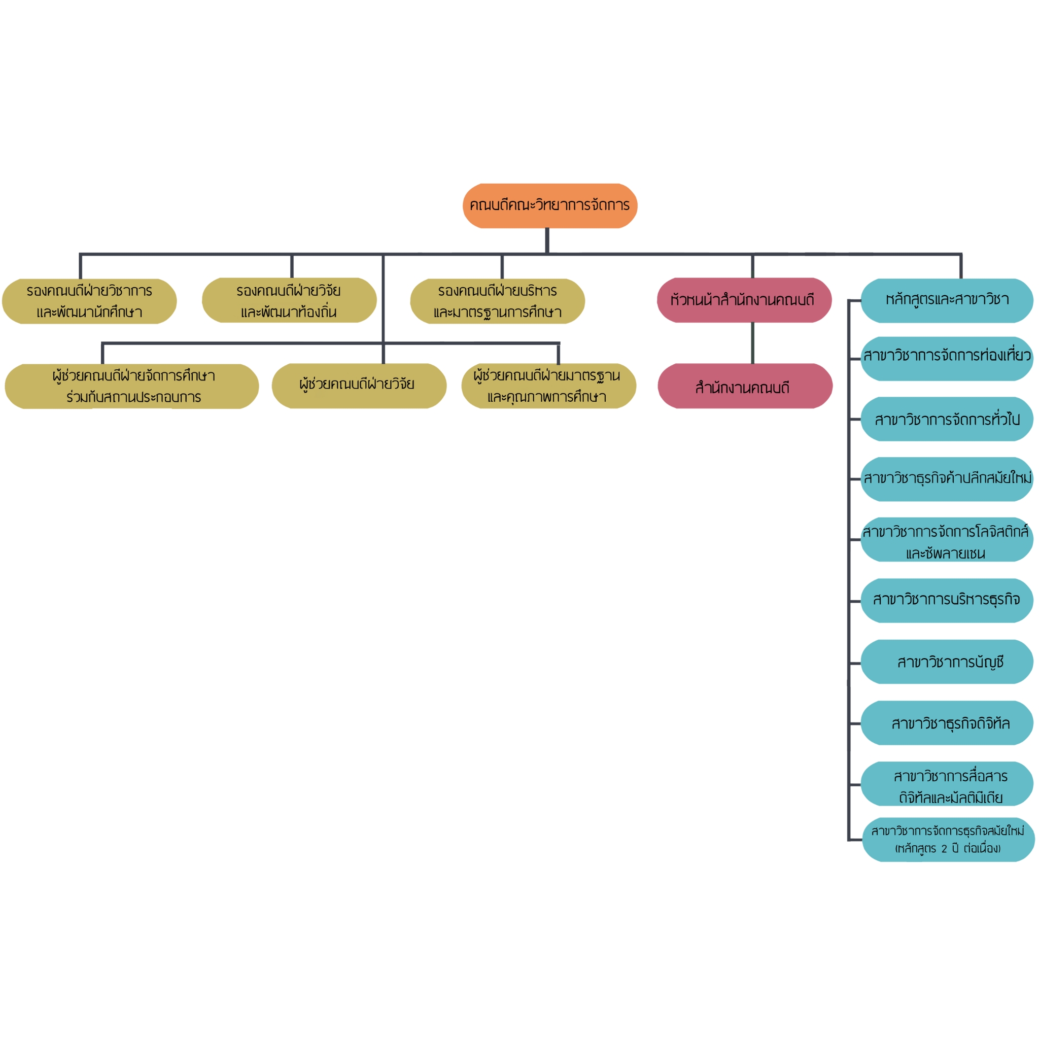
    • โครงสร้างองค์กรของคณะวิทยาการจัดการ
    • โลโก้คณะวิทยาการจัดการ
    • คณะผู้บริหาร
    • ระเบียบ/ข้อบังคับ กฏหมายที่เกี่ยวข้อง
    • รายงานการประชุม
      • การประชุมคณะกรรมการบริหาร
        • การประชุมคณะกรรมการบริหารคณะวิทยาการจัดการ ครั้งที่ 6/2568
        • การประชุมคณะกรรมการบริหารคณะวิทยาการจัดการ ครั้งที่
      • การประชุมคณะกรรมการวิชาการ
    • วารสารวิทยาการจัดการวไลยอลงกรณ์ ปริทัศน์
  • หลักสูตร
    • สาขาวิชาการจัดการท่องเที่ยว
    • สาขาวิชาธุรกิจค้าปลีกสมัยใหม่
    • สาขาวิชาการจัดการธุรกิจสมัยใหม่ หลักสูตร 2 ปี (ต่อเนื่อง)
    • สาขาวิชาการจัดการโลจิสติกส์และซัพพลายเชน
    • สาขาวิชาการจัดการทั่วไป
    • สาขาวิชาการสื่อสารดิจิทัลเเละมัลติมีเดีย
    • สาขาวิชาธุรกิจดิจิทัล
    • สาขาวิชาการบริหารธุรกิจ
    • สาขาวิชาการบัญชี
    • หลักสูตรบริหารธุรกิจมหาบัณฑิตสาขาวิชาการจัดการธุรกิจ
    • หลักสูตรปรัชญาดุษฎีบัณฑิต สาขาวิชาการจัดการธุรกิจ
  • แผนดำเนินงาน
    • แผนกลยุทธ์
    • แผนปฏิบัติการระดับคณะ
    • แผนปฏิบัติการระดับสาขา
    • แผนบริหารความเสี่ยง
    • แผนกลยุทธ์การเงิน
    • แผนการจัดการความรู้
    • แผนการบริหารเเละพัฒนาบุคลากร
    • แผนบริการวิชาการเเละพันธกิจสัมพันธ์
    • แผนทำนุบำรุงศิลปะเเละวัฒนธรรม
    • แผนการจัดกิจกรรมนักศึกษา
  • บุคลากร
    • บุคลากรสายวิชาการ
    • บุคลากรสายสนับสนุน

โครงสร้างองค์กรของคณะวิทยาการจัดการ

เว็บไซต์คณะ

คณะวิทยาการจัดการ
คณะมนุษย์ศาสตร์และสังคมศาสตร์
คณะวิทยาศาสตร์และเทคโนโลยี
คณะครุศาสตร์
คณะเทคโนโลยีการเกษตร
คณะเทคโนโลยีอุตสาหกรรม
คณะสาธารณสุขศาสตร์
วิทยาลัยนวัตกรรมการจัดการ
บัณฑิตวิทยาลัย

เว็บไซต์สำนักงาน

สำนักวิทยบริการ
สถาบันวิจัยและพัฒนา
สำนักส่งเสริมวิชาการและงานทะเบียน
สำนักส่งเสริมการเรียนรู้และบริการวิชาการ
สำนักงานสภามหาวิทยาลัย
สำนักงานอธิการบดี

เว็บไซต์หน่วยงานภายใน

มรภ.วไลยอลงกรณ์
งานนศูนย์คอมพิวเตอร์ 
งานสื่อสารองค์การและการตลาด
งานบริหารทรัพยากรมนุษย์